
Scrapy: Everything you need to know about this Python web scraping tool
During internet browsing, many websites do not allow direct saving of data for personal use. The simplest solution in this case is to manually copy
🚀 Think you’ve got what it takes for a career in Data? Find out in just one minute!

During internet browsing, many websites do not allow direct saving of data for personal use. The simplest solution in this case is to manually copy

Text mining involves using Machine Learning to analyse text. Find out everything you need to know: definition, how it works, techniques, benefits, use cases, etc.

L’AI watermarking, or AI digital watermarking, is a technique that involves embedding digital marks or indicators into machine learning models or datasets to enable their

In this section, we will focus on one of the most powerful algorithms in Deep Learning: Convolutional Neural Networks (CNNs). These are powerful programming models

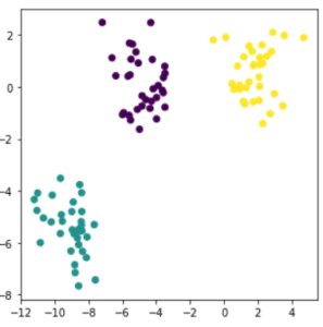
Hierarchical Clustering Algorithm(AHC): Clustering is a specific discipline within Machine Learning with the goal of dividing your data into homogeneous groups with common characteristics. This

Clustering is a specialized discipline within Machine Learning aimed at separating your data into homogeneous groups with common characteristics. It’s a highly valued field, especially

An Apache Airflow training helps you master the open-source workflow orchestration platform. Explore the reasons and methods to become proficient in this essential tool for

Application Programming Interfaces (APIs) have become indispensable across various industries, including banking, marketing, and digital sectors. The development of APIs continues to grow alongside the

Data Mining, also known as data foraging, involves analyzing vast volumes of data to uncover trends and correlations. Discover everything you need to know about

Machine Learning Python has emerged as the go-to language for Machine Learning in just a few years. Many of us eager to start coding in

When starting a Data Science project, it’s crucial to carefully consider the modeling of the problem at hand. If we aim to increase sales on

Daniel is back, the iconic face of our training courses who guides our learners through to their diploma. Today he’s going to introduce you to